亚新网站亚新网站

0571-87968248 ENGLISH
  • 首页
  • 关于我们
    公司介绍企业文化发展历程
  • 亚新(中国)
    企业动态展会信息行业动态
  • 产品介绍
    新型冠状病毒(2019-nCoV)检测系列过敏原特异性抗体IgE检测系列食物特异性抗体IgG/lgG4检测系列单项/多价过敏原检测系列单组分过敏原检测系列过敏性疾病相关基因分子检测(PCR/NGS)系列产品其他系列产品产品专属设备--高通量全自动免疫印迹仪及判读软件
  • 过敏知识
    科研文献科普知识视频展示
  • 联系方式
    联系我们
科研文献科普知识视频展示
  • 2018.12.24

    JACI:中国花生过敏病人对花生过敏原不同组份的反应性分析
    ①目的:花生是一种重要的食物过敏原,其临床严重程度和患病率不断上升,尤其是在一些西方国家。然而,来自中国的研究数据很少。②方法:详细病史;花生皮肤点刺破试验;花生特异性IgE (ImmunoCAP);花生提取液SDS-PAGE电泳,免疫印迹。
    READ MORE
  • 2018.12.24

    JACI:哮喘和非哮喘儿童IgE对螨虫组份不同的识别能力
    ①屋尘螨(HDMs)是世界范围内最重要的呼吸道过敏诱因之一。②我们试图研究过敏性哮喘儿童中HDM过敏原的IgE和IgG反应谱,并将其与非哮喘性特应性儿童进行比较。③用一系列户尘螨过敏原(nDer p 1, rDer p 2, rDer p 5, rDer p 7, rDer p 10, rDer p 21, and rDer p 23)通过过敏原微阵列技术对来自明确诊断的户尘螨过敏哮喘儿童 (n = 105),非哮喘儿童(n = 53),非过敏且非哮喘儿童 (n = 53)的血清 进行了IgE结合分析。
    READ MORE
  • 2018.12.24

    JACI:桦树花粉主要过敏原Bet v 1特异性单克隆抗体的免疫学特征
    ①背景:近95%的树花粉过敏患者和近70%的水果和蔬菜过敏患者的主要过敏原是Bet v1和同源蛋白。到目前为止,还没有确定Bet v1的连续IgE表位,也有证据表明Bet v1 IgE表位属于构象(不连续)型。②目的:以85只小鼠单克隆抗Bet v1抗体为研究对象,研究人IgE抗体与Bet v1的相互作用。③方法:采用合成重叠多肽图谱和交叉竞争实验对单克隆抗体表位进行鉴定。采用Western blot方法研究了Bet v1特异性单克隆抗体与树花粉、植物性食物过敏原的交叉反应。采用固化重组Bet v1(纯化)竞争实验和嗜碱性组胺释放实验研究了Bet v1特异性单克隆抗体对IgE-Bet v1相互作用的影响。
    READ MORE
  • 2018.12.20

    JACI:耶鲁大学医学院对榛子组份检测的作用进行的初步的研究
    ①以前的研究表明,与皮肤点刺试验(SPT)和榛子特异性IgE检测 (hIgE)相比,榛子组分检测(HCT)可能是桦树花粉过敏患者临床反应性更好的指标。榛子过敏原组份检测在确定临床反应性中的有效性表明在目前的临床管理中存在潜在的不足。
    READ MORE
  • 2018.12.20

    JACI:36例榛子过敏患者的组份诊断结果分析
    ①树坚果过敏是最常见的食物过敏之一。本研究中,我们在人群中评估了它的致敏情况。②在2004年至2014年期间,对36例患者进行了回顾性评估:一些患者表现出食用榛子的症状,另一些患者则因为对另一种坚果过敏而避免食用榛子。诊断是通过皮肤点刺试验、全榛子提取物特异性IgE和Cor a1、Cor a8、Cor a9、Cor a14特异性IgE检测进行的,所有患者(除过敏反应病例外)进行口服榛子挑战试验。
    READ MORE
  • 2018.12.20

    JACI:欧洲榛子过敏的体外组份诊断分析
    ①对榛子的食物过敏同时伴或不伴花粉过敏。②我们试图在西班牙、瑞士和丹麦三个国家中评估一组榛子过敏原,用于榛子过敏的诊断。③52例对榛子双盲、安慰剂对照食物挑战试验结果呈阳性的患者;5例有过敏反应史;花粉过敏但榛子耐受62例;63例非特应性受试者作为对照。采用ImmunoCAP法对榛子提取物、重组榛子过敏原(rCor a 1.04、rCor a 2、rCor a 8、rCor a 11)、天然过敏原(nCor a 9、nCor a Bd8K、nCor a Bd11K)的血清特异性IgE水平进行分析。
    READ MORE
  • 2018.12.18

    JACI:大豆过敏的组份研究
    ①大豆过敏是最常见的食物过敏之一。大豆组分贮藏蛋白Gly m4、m5、m6特异性IgE检测,被认为是提高大豆过敏反应(系统性和局部)特异性鉴定能力的一种方法②本研究回顾性分析了国家实验室对样本进行Gly m4、5、6特异性 IgE (Phadia ImmunoCAP)检测的结果。根据目前的研究,利用国际标准0.35kU/L作为IgE检测阳性的临界值,将未鉴定的患者样本的数据编入危险组。
    READ MORE
  • 2018.12.18

    JACI :嗜酸细胞性食管炎患者中的过敏原组份特异性IgG4升高
    ①食物过敏的发生率正在增加,包括具有明显独特病理生理的疾病,如嗜酸细胞性食管炎(EoE)、牛奶过敏和半乳糖-1,3-半乳糖(alpha-gal)过敏。虽然包括IgG4在内的其它抗体亚型的作用尚不清楚,但IgE在这些疾病中的作用已经得到了很好的研究②在这里,我们评估了来自弗吉尼亚大学的随机选择的患有EoE、牛奶过敏反应和α-半乳糖肉类过敏患者血清中的相关组份过敏原特异性IgG4的水平。IgG4和IgE水平采用商业化的免疫cap技术或生物素化抗原偶联链霉亲和素免疫吸附测定法。
    READ MORE
  • 2018.12.18

    JACI:芹菜过敏的组份诊断研究
    ①之前的研究已经证实现有的商业化的芹菜提取物制剂在诊断芹菜过敏中灵敏度的不足。②我们对基于重组和纯化天然芹菜过敏原的特异性IgE检测与基于提取物的特异性IgE检测进行比较,评价前者的诊断性能,并研究交叉反应性碳水化合物决定簇特异性IgE的干扰及其生物活性。③24名对芹菜的双盲安慰剂对照食物挑战结果呈阳性的受试者,20例白桦花粉过敏而对芹菜耐受的特应性对照,20例非特应性受试者入选研究队列。通过免疫ImmunoCAP,研究了芹菜过敏原(rApi g1.01、rApi g4、nApi g5)、提取试剂(芹菜、桦树、艾蒿、梯牧草花粉)、桦树花粉过敏原(rBet v1、rBet v1)和交叉反应碳水化合物的IgE结合。根据嗜碱性介质释放度测定过敏原的生物活性。
    READ MORE
  • 2018.12.18

    JACI:组份诊断在小麦过敏中的作用研究
    ①对小麦面粉的敏感性在面包师哮喘的进展和诊断中扮演重要的角色。②我们对面包师过敏症的致敏物(小麦过敏原组份)进行了评估,并考虑了与草花粉的交叉反应。③以101名面粉过敏面包师(40名德国面包师、37名荷兰面包师、24名西班牙面包师)和29名花粉敏感的对照受试者(小麦特异性IgE阳性但无职业暴露)为研究对象,采用CAP-FEIA法测定了血清19种重组小麦粉蛋白和2种交叉反应碳水化合物特异性IgE的含量。用小麦粉、黑麦粉和草花粉抑制IgE与单组分的结合。单组份过敏原和混合过敏原IgE检测的诊断效率是通过基于ROC分析的识别面包师过敏症患者和对照受试者的能力来评估的。
    READ MORE
  • 2018.12.18

    JACI:蜜蜂毒液过敏原组份诊断的新发现
    ①重组膜翅目毒液过敏原的IgE检测被认为可以提高膜翅目毒液过敏的诊断正确性。然而,对蜜蜂毒液过敏患者唯一可用的重组蜂毒(HBV)过敏原rApi m1的致敏频率是有限的,这表明可能存在另外的蜜蜂毒液过敏原。②我们对蜜蜂毒液过敏病人进行一系列蜜蜂毒液过敏原(组份)的敏感性分析。蜜蜂毒液过敏(HBV)的诊断(n = 144)是基于病史、皮肤试验结果和对HBV的过敏原特异性IgE水平。采用ImmunoCAP分析IgE对6种无交叉反应碳水化合物(CCD)的HBV过敏原的反应性。
    READ MORE
  • 2018.12.18

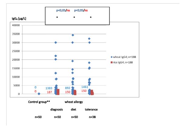
    BMC Gastroenterology :几种疾病与食物特异性IgG、IGg4抗体的相关性研究
    ①背景食物sIgG和sIg G4具有高度的个体多样性。我们假设,胃肠道炎症的存在是导致其产生的原因之一。本研究的目的是:1、对以下几组儿童样本进行小麦和大米sIgG和sIgG4分析:健康儿童、IgE介导的小麦过敏(WA)、乳糜泻(CD)和幽门螺杆菌感染(HP)。2。评价小麦sIgG和sIgG4检测在小麦过敏诊断中的适用性。②我们比较了200名儿童的小麦和大米sIgG和sIgG4(总计388项): 50 例小麦过敏(诊断、饮食治疗、耐受)、50乳糜泻(诊断和缓解)、50 幽门螺杆菌感染(HP)和50 例健康人。采用FEIA法(Pharmacia CAP系统)测定SIgE、sIgG、sIgG4。
    READ MORE
  • 2018.12.10

    JACI :IgG4相关疾病与过敏的相关性
    ① IgG4相关疾病(IgG4-RD)是一种全身性疾病,其特点是血清IgG4浓度升高,多个病灶内大量IgG4阳性浆细胞浸润。已有报道IgG4-RD病变表现为Th2型细胞免疫。患者通常有过敏史和/或过敏症状。本研究旨在探讨IgG4-RD患者的过敏反应情况。②对富山大学附属医院就诊的IgG4-RD患者进行回顾性研究。根据综合诊断标准对IgG4-RD进行诊断。我们分析了鼻炎、支气管哮喘的过敏病史、血清IgG4、IgE以及对16种气传过敏原的特异性IgE(CAP RAST)。
    READ MORE
  • 2018.12.10

    JACI :牛奶蛋白特异性IgG4与嗜酸细胞性食管炎的相关性
    ①过敏原特异性IgG4 (sIgG4)抗体通常与耐受性有关,但最近有人报道了成人嗜酸细胞性食管炎(EoE)患者中的病因相关食物特异性IgG4抗体。一般儿童人群中食物特异性IgG4的水平和流行病学情况还没有很好地确定。②我们试图通过对EoE患儿和未经选择的出生队列的儿童进行组分诊断来研究血清中sIgG4的含量,并探讨性别、年龄和牛奶摄入量对sIgG4水平的影响。③来自71例儿童EoE患者和210例未经选择的出生队列中的青春早期儿童(Viva工程)的血清,测定其以下食物特异性IgG4和特异性IgE的水平:主要牛奶蛋白(α-如白蛋白,β-乳球蛋白,酪蛋白)、小麦、大豆、鸡蛋、花生。
    READ MORE
  • 2018.11.26

    JACI:牛奶蛋白特异性IgG4测定在嗜酸细胞性食管炎儿童中的诊断作用
    ①嗜酸性食管炎(EoE)与常见食物,尤其是牛奶特异性IgG4抗体(sIgG4)有关。对牛奶或其它食物特异性IgG4在一般人群中的流行病学情况了解很少。因此,IgG4检测的诊断作用尚不清楚。②我们在弗吉尼亚大学(弗吉尼亚州夏洛茨维尔)或全国儿童医院(俄亥俄州哥伦布市)研究了67名通过食道活检诊断为EoE的儿童(中位年龄=11岁);101例未经任何疾病选择的出生队列作 (中位年龄=12.8岁)(Viva项目)和40例不相关的非过敏儿童(中位年龄=12岁) 作为为对照,这40例儿童没有食物特异性IgE抗体(sIgE)。ImmunoCAP.检测血清中牛奶蛋白(α-乳白蛋白、β-乳球蛋白、酪蛋白)sIgE、sIgG4和总IgG4 (tIgG4)。
    READ MORE
  • 2018.11.26

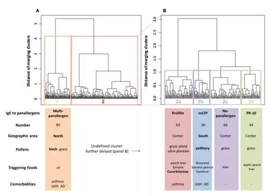
    Allergy:儿童季节性变应性鼻炎的分子分类
    ① 花粉-食物综合征(PFS)在触发、严重程度、自然病史、并发症和对治疗的反应方面具有异质性;② 纳入1271名意大利儿童,使用ImmunoCAP FEIA测定泛过敏源Phl p 12 (profilin), Bet v 1 (PR-10), 和Pru p 3 (nsLTP)的IgE;④ 在一个以多次接触花粉为特征的地中海国家,PFS是儿童SAR复杂而频繁的并发症,具有五种不同的内型,以特异性IgE对泛变应原的敏感性为特征。
    READ MORE
  • 2018.11.26

    Allergy:Der p 13是脂肪酸结合蛋白和天然免疫应答催化剂
    ① 屋尘螨(HDM)变应原Der p 13可能是一种脂结合蛋白,能够激活启动变应反应的关键先天信号通路;② 纯化的rDer p 13通过质谱、圆二色性、基于荧光的脂质结合分析和硅结构预测等方法来进行表征分析;③ 采用ELISA、嗜碱性粒细胞脱颗粒试验和体外气道上皮细胞活化试验检测Der p 13的IgE结合活性和致敏活性;④ 荧光脂质结合试验证实,该蛋白质对配体具有高度选择性,并且它与脂肪酸结合具有典型的脂质转运蛋白解离常数;⑤ Der p 13 通过其脂质结合能力,并由TLR2激活,然后在HDM过敏反应中起作用。
    READ MORE
  • 2018.11.26

    Clinical & Experimental Allergy: Der p 23在北美人群中的致敏性研究
    ①最近在欧洲人群中发现Der p23是主要过敏原和潜在的甲壳素结合蛋白。②本研究旨在评估Der p23在北美人群中的重要性,以及确定功能性特征的结构。③用ELISA法检测IgE与Der p23、Der p1、Der p2、Der p5、Der p7、Der p8的结合情况。螨虫RNA-seq数据被比作是过敏原表达水平的估计。用x射线晶体学和核磁共振对其结构进行了分析。尽管Der p23的致敏率较高(达到75%、Der p 1 和 Der p 2分别为87%和79%),但抗Der p23 IgE水平相对较低。
    READ MORE
  • 2018.11.26

    Allergy:双胞胎儿童哮喘的遗传研究
    ① 哮喘的遗传学已经广泛地使用定量和分子遗传学分析方法进行研究,但是两种方法都缺乏针对儿童表型和其他过敏性疾病特异性的研究;② 纳入25306对9岁或12岁的瑞典双胞胎;③ 对10075对双胞胎的子集进行16个单核苷酸多态性(SNP)的基因分型,这些单核苷酸多态性选自先前的GWAS;④ 儿童哮喘的遗传力为0.82;⑤ IL1RL1中只有rs3771180与其他过敏性疾病相关(对于花粉热)。
    READ MORE
  • 2018.11.26

    Clin Exp Allergy: H3K27me3去甲基化酶抑制哮喘
    ① 最近研究表明哮喘时气道平滑肌细胞(ASMC)表型在增生和收缩之间的变化,强调了ASMC的可塑性在哮喘病理生理学中的作用;② 小鼠每周在屋尘螨提取物中暴露5次,共试验5周;③ 给予H3K27去甲基化酶抑制剂(GSK-J4)可改善哮喘的经典特征,如气道高反应性(AHR)、气道炎症和重塑;
    READ MORE
1... << 4567891011121314 >>
  • 首页
  • 关于我们
  • 亚新(中国)
  • 产品介绍
  • 过敏知识
  • 联系方式
亚新网站   版权所有    开创网络   技术支持    浙ICP备14005341号  
互联网药品信息服务资格证书编号: (浙)-非经营性-2019-0050
地址:杭州市滨江区滨康路568号2号楼     电话:0571-87968248-805      网址:www.therealkc.com
COPYRIGHT©2003-2025  www.therealkc.com CORPORATION. ALL RIGHTS RESERVED

浙大迪迅
官方微信

浙公网安备 33010802011114号

开云手机登录入口 | 星空体育·(StarSky Sports)官方网站 | 云博app官方在线入口 | 江南平台 | 江南登录网站 | 开云官方注册 | 乐鱼在线登录最新官网(中国)官方有限公司 | 华球平台 | 开云网页版 |